Research Paper Volume 16, Issue 6 pp 5581—5600

Correlation between S100A7 and immune characteristics, methylation, tumor stemness and tumor heterogeneity in pan-cancer and its role in chemotherapy resistance in breast cancer

class="figure-viewer-img"

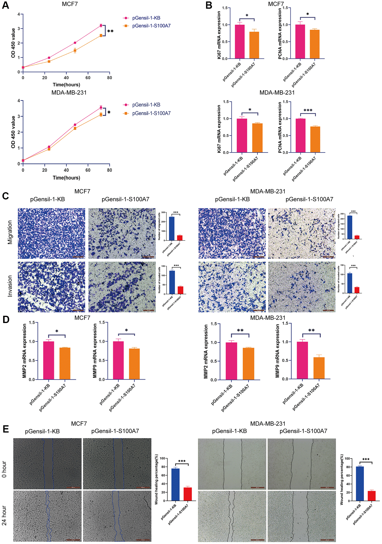
Figure 11. S100A7 promotes the proliferation, migration, and invasion of breast cancer cells in vitro. (A) The CCK-8 assay showed that knockdown S100A7 reduced the proliferation of MCF7 and MDA-MB-231 cells. (B) RT-qPCR showed that knockdown of S100A7 reduced the expression of the proliferation biomarkers Ki67 and PCNA. (C) The Transwell assay showed that knockdown of S100A7 attenuated the migration and invasion of MCF7 and MDA-MB-231 cells. (D) RT-qPCR showed that knockdown of S100A7 reduced the expression of the migration biomarkers MMP2 and MMP9. (E) The wound healing assay showed that knockdown of S100A7 decreased the migration of MCF7 and MDA-MB-231 cells. *P < 0.05; **P < 0.01; ***P < 0.001. All experiments were repeated thrice. Abbreviations: CCK-8: Cell Counting Kit-8; RT-qPCR: reverse transcription-quantitative PCR; PCNA: proliferating cell nuclear antigen; MMP: matrix metalloproteinase.