Research Paper Volume 16, Issue 6 pp 5651—5675

Single cell RNA-seq identifies a FOS/JUN-related monocyte signature associated with clinical response of heart failure patients with mesenchymal stem cell therapy

class="figure-viewer-img"

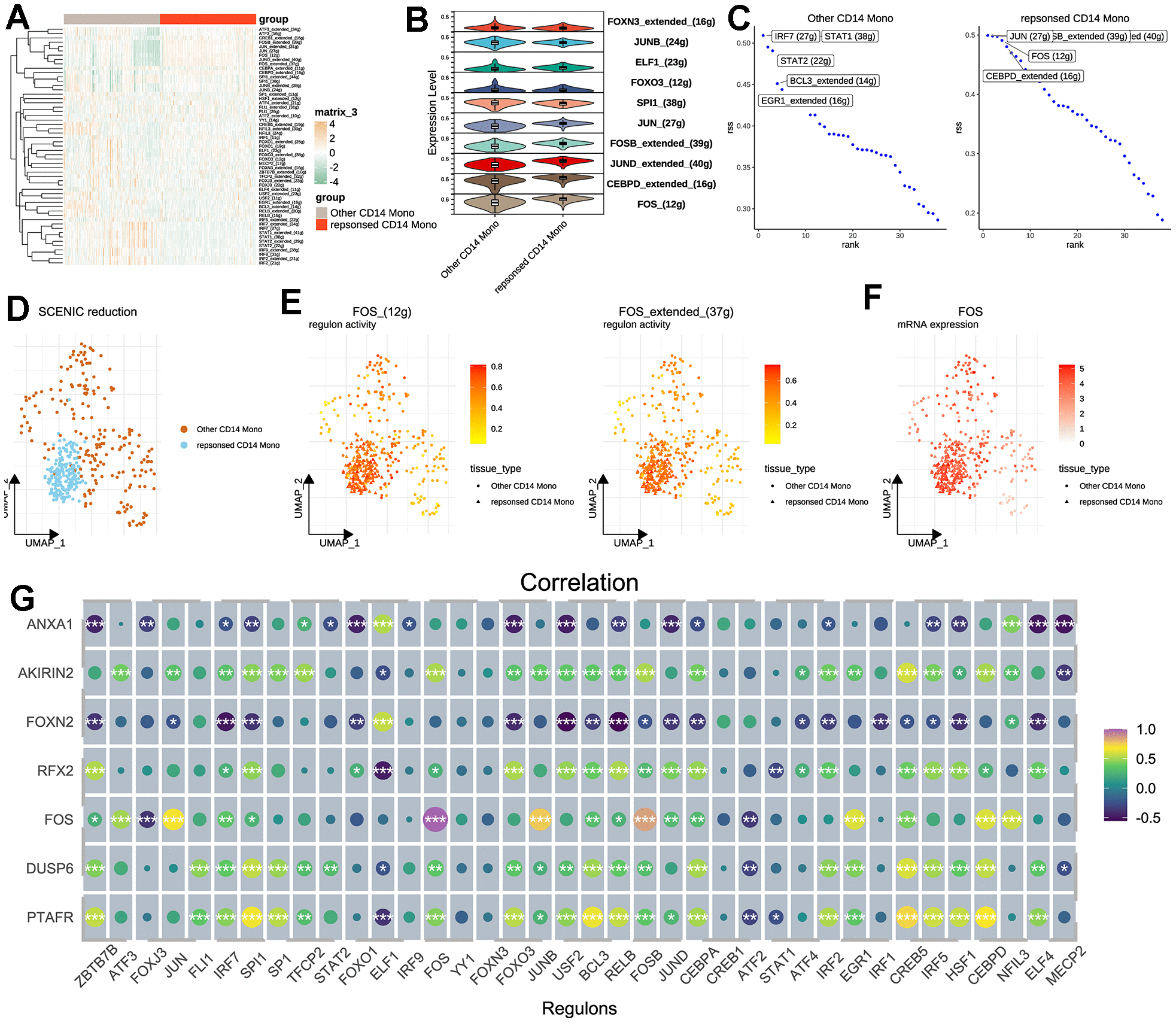
Figure 5. Transcription factor analysis for CD14+ monocytes. (A) SCENIC pipeline for identifying potential regulatory TFs for therapy-response CD14+ monocytes and heat map was used for visualization. SCENIC: Single-Cell rEgulatory Network Inference and Clustering; TF: Transcription factor. (B) Violin plot for showing the identified TFs between other and therapy-response CD14+ monocytes. (C) Ranking of the potential TFs for other and therapy-response CD14+ monocytes. (D) Cell distribution based on the identified regulons/TFs. (E) Activities of FOS regulons in UMAP plots. Two regulons of FOS were considered significant. (F) Expression levels of FOS shown by UMAP plot. (G) Correlation analyses among identified TFs and hub feature genes.