Research Paper Volume 16, Issue 10 pp 9106—9126

Defining three ferroptosis-based molecular subtypes and developing a prognostic risk model for high-grade serous ovarian cancer

class="figure-viewer-img"

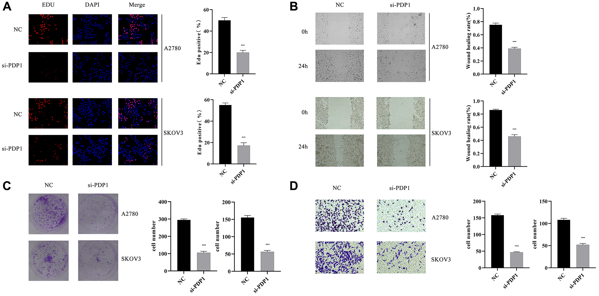
Figure 11. The impact of PDP1 knockdown on proliferation, invasion, and migration was investigated in two cell lines, SKOV3 and A2780. (A) EdU assay revealed a reduced number of proliferating cells in the si-PDP1 group compared to controls. (B) Wound-Healing assay demonstrated a decreased migration ability of cells in the si-PDP1 group. (C) Colony formation assay showed a reduced number of cell colonies formed in the si-PDP1 group. (D) Transwell assay indicated a decreased invasion ability of cells in the si-PDP1 group.