Research Paper Volume 16, Issue 11 pp 10033—10062

A new perspective: deciphering the aberrance and clinical implication of disulfidptosis signatures in clear cell renal cell carcinoma

class="figure-viewer-img"

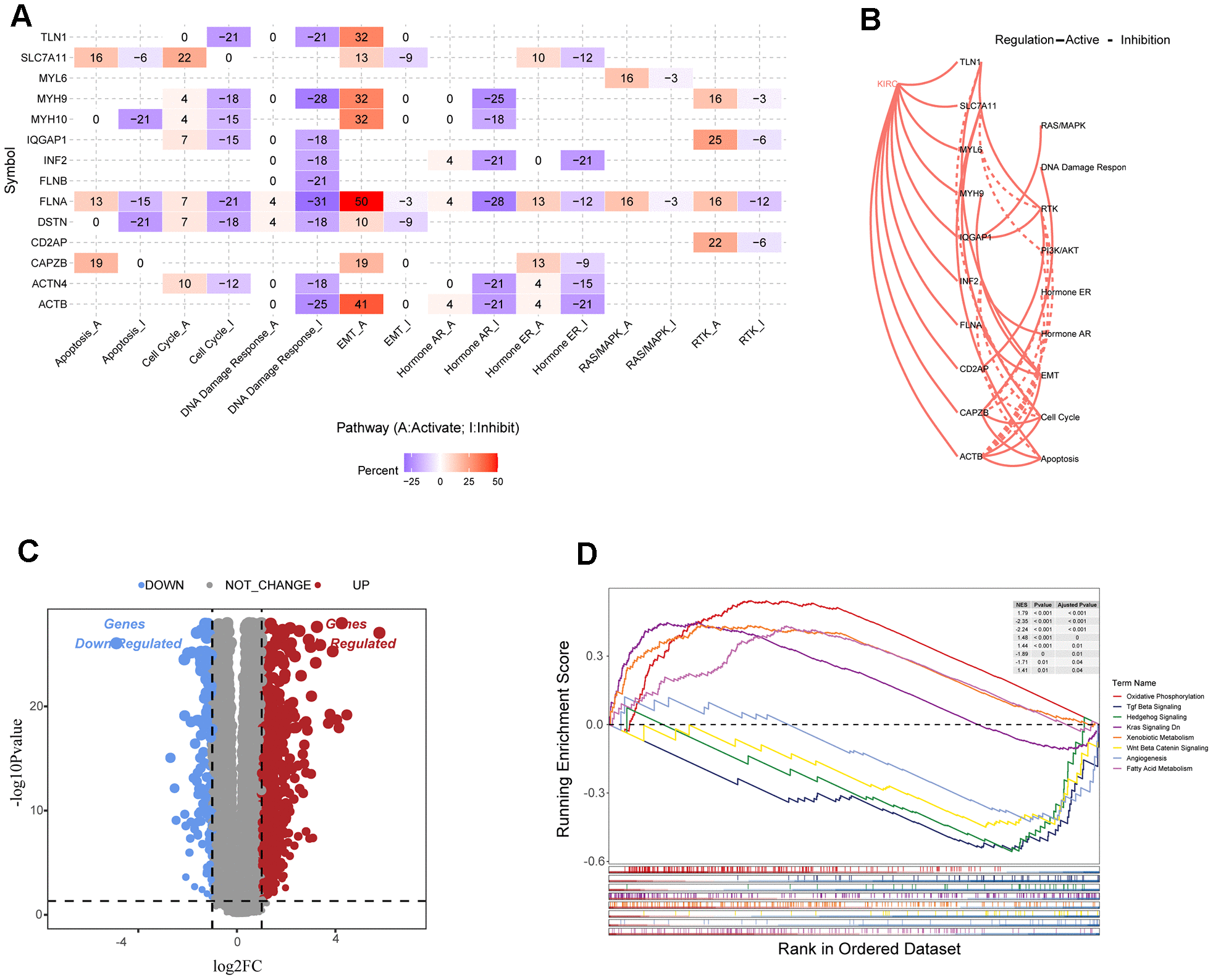
Figure 3. Analysis of disulfide-related signaling pathways. (A) Heatmap showing the correlation between the expression levels of 15 disulfidoptosis-related molecules in important cancer signaling pathways. (B) Correlation between 15 disulfidation-related molecules in ccRCC and important cancer signaling pathways. The solid line represents activation and the dashed line represents inhibition. (C) Volcano plot of DEGs between the two clusters. (D) GSEA enrichment analysis of specific biological pathways in the two disulfidptosis phenotypes.