Research Paper Volume 16, Issue 12 pp 10489—10511

Identification of a signature of histone modifiers in kidney renal clear cell carcinoma

class="figure-viewer-img"

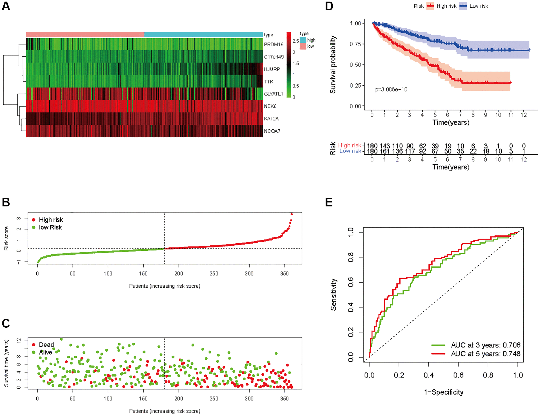
Figure 6. Prognostic analysis of HMs-based signature in the training set. (A) Expression of HMs of KIRC samples between high- and low-risk groups. (B) Kaplan-Meier survival analysis of KIRC samples between high- and low-risk groups. (C, D) Analysis of differences in survival status of KIRC samples between high- and low-risk groups. (E) Time-dependent ROC curve analysis of risk scores predicting 3- and 5- year OS in the KIRC samples.