Research Paper Volume 17, Issue 10 pp 2582—2597

Identification of key genes with differential correlations in prostate cancer

class="figure-viewer-img"

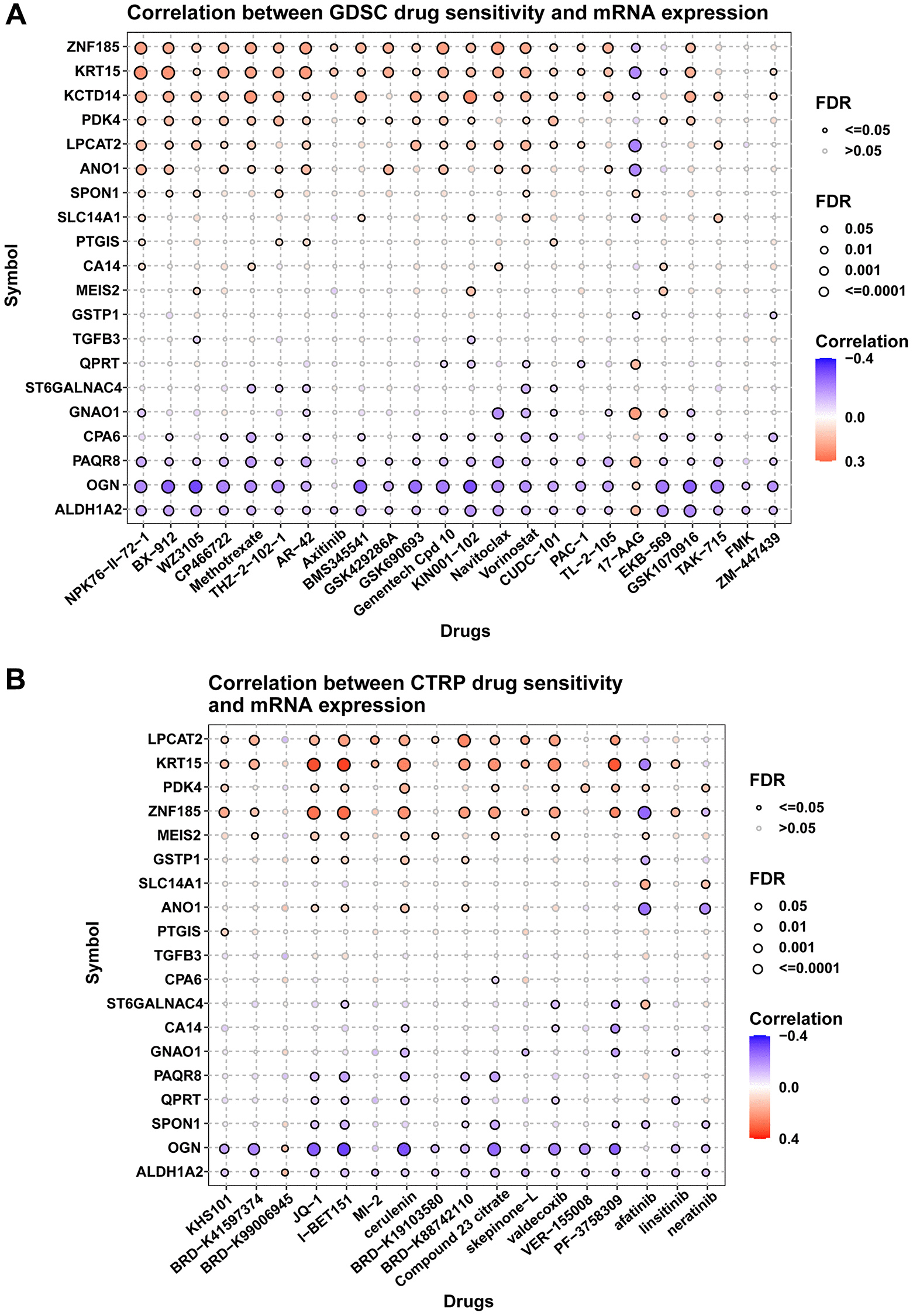
Figure 11. Drug resistance analysis. (A) Figure summarizes the correlation between gene expression and the sensitivity of GDSC drugs. (B) Figure summarizes the correlation between gene expression and the sensitivity of CTRP drugs. Pearson correlation analysis was performed to get the correlation between gene mRNA expression and drug IC50. P-value was adjusted by FDR.