Research Paper Volume 17, Issue 10 pp 2582—2597

Identification of key genes with differential correlations in prostate cancer

class="figure-viewer-img"

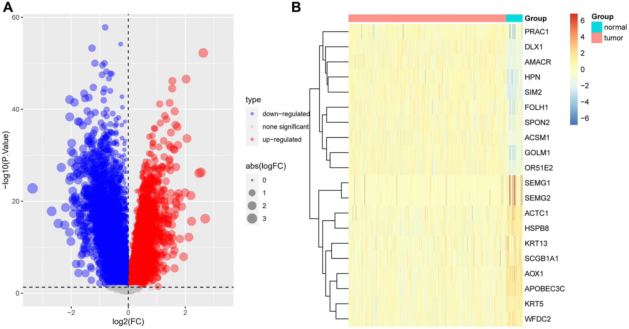
Figure 5. Difference analysis. (A) Volcano map displayed the differential expressed genes between tumor and normal tissues based on TCGA-PRAD data. (B) Heatmap displayed the expression of top 10 highly and lowly expressed genes.