Research Paper Volume 17, Issue 10 pp 2475—2499

L-β-aminoisobutyric acid (L-BAIBA) in combination with voluntary wheel running exercise enhances musculoskeletal properties in middle-age male mice

class="figure-viewer-img"

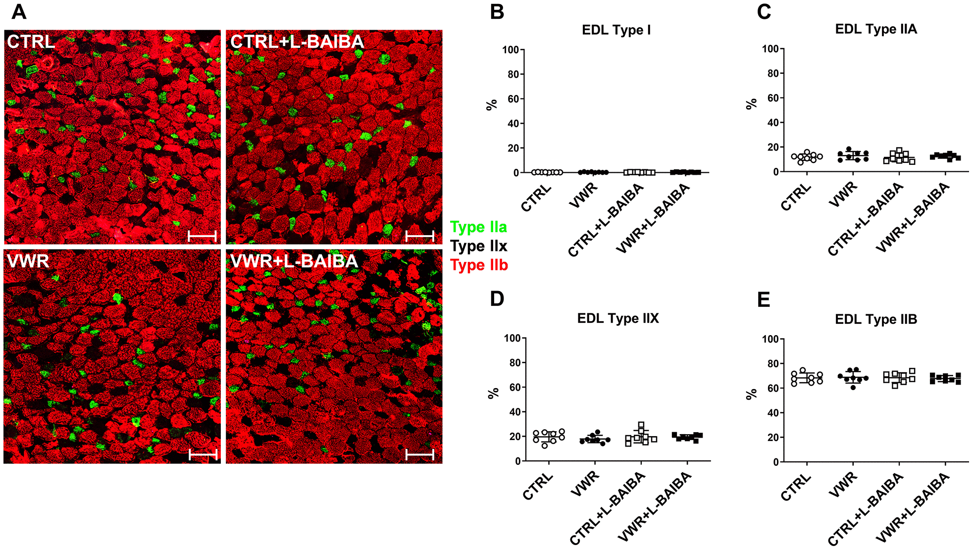
Figure 7. EDL muscle fiber type analysis after the three-month intervention period. (A) Representative images of EDL muscle histological sections stained for type I (pink), type IIA (green), type IIX (no staining), or type IIB (red) myosin heavy chain. The scale bars represent 100 μm. Quantitation of the percentage of type I (B), type IIA (C), type IIX (D), or type IIB (E) myofibers. One-way ANOVA, p>0.05. n = 8 CTRL, n = 8 VWR, n = 8 CTRL+L-BAIBA, n = 8 VWR+L-BAIBA. Mean ± SD.