Research Paper Volume 17, Issue 10 pp 2598—2636

Brain region-specific and systemic transcriptomic alterations in a human alpha-synuclein overexpressing rat model

class="figure-viewer-img"

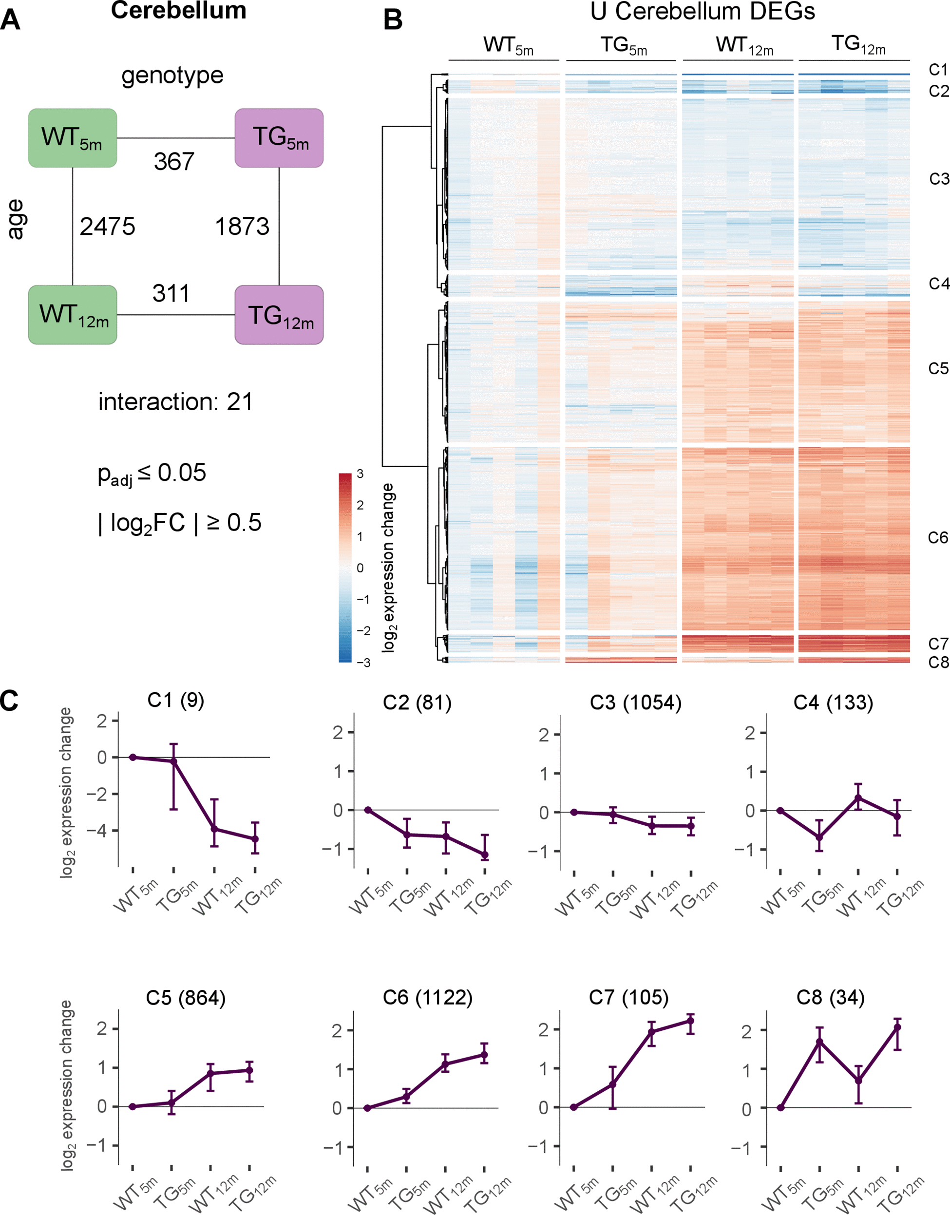
Figure 3. Modest impact of SNCA overexpression on cerebellar transcriptome. (A) Number of DEGs between experimental groups in the cerebellum, along the genotype (WT and TG) and age axes (5 and 12 months) and their interaction with the indicated significance cut-offs. (B) Heatmap of hierarchically clustered cerebellar expression changes of 3402 DEGs relative to WT5m (union of cerebellar DEGs shown in Figure 3A) across experimental groups. (C) Average gene expression changes and standard deviation of all cerebellar DEGs plotted as centroids clustered in eight groups. Numbers of DEGs are shown in brackets.