Research Paper Volume 17, Issue 10 pp 2598—2636

Brain region-specific and systemic transcriptomic alterations in a human alpha-synuclein overexpressing rat model

class="figure-viewer-img"

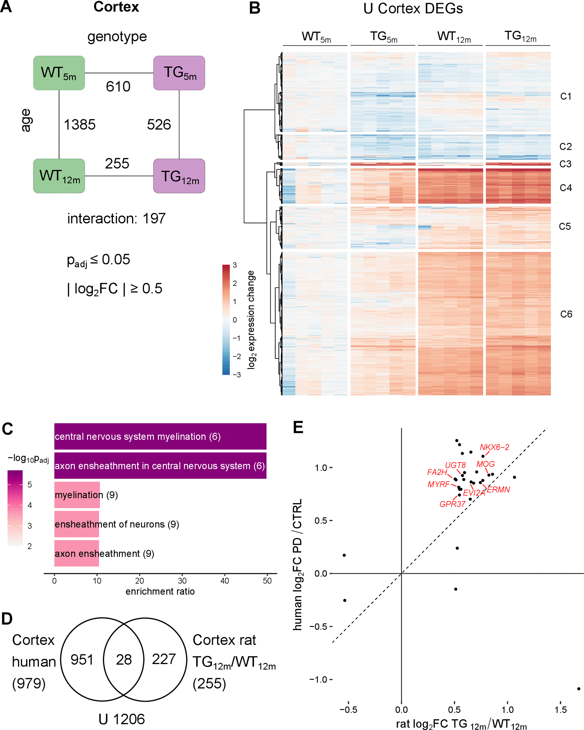
Figure 4. Cortical transcriptomic perturbations under SNCA overload include myelination-linked genes in rat and PD patients. (A) Number of DEGs between experimental groups in the cortex, along the genotype (WT and TG) and age axes (5 and 12 months) and their interaction with the indicated significance cut-offs. (B) Heatmap of hierarchically clustered cortical expression changes relative to WT5m of 2061 DEGs (union of cortical DEGs shown in Figure 4A) across experimental groups. (C) Five most significant enriched biological processes for the 255 cortical DEGs of 12-month-old TG rats with indicated adjusted p-value, enrichment ratio, and DEG count in brackets. (D) Venn diagram comparing 255 DEGs identified in the cortex of 12-month-old TG rats and 979 DEGs identified in the cortex of PD patients [31]. (E) Scatter plot of 28 overlapping DEGs identified in the cortex of 12-month-old TG rats and in the cortex of PD patients. Oligodendrocyte associated DEGs are labelled.