Research Paper Volume 17, Issue 10 pp 2598—2636

Brain region-specific and systemic transcriptomic alterations in a human alpha-synuclein overexpressing rat model

class="figure-viewer-img"

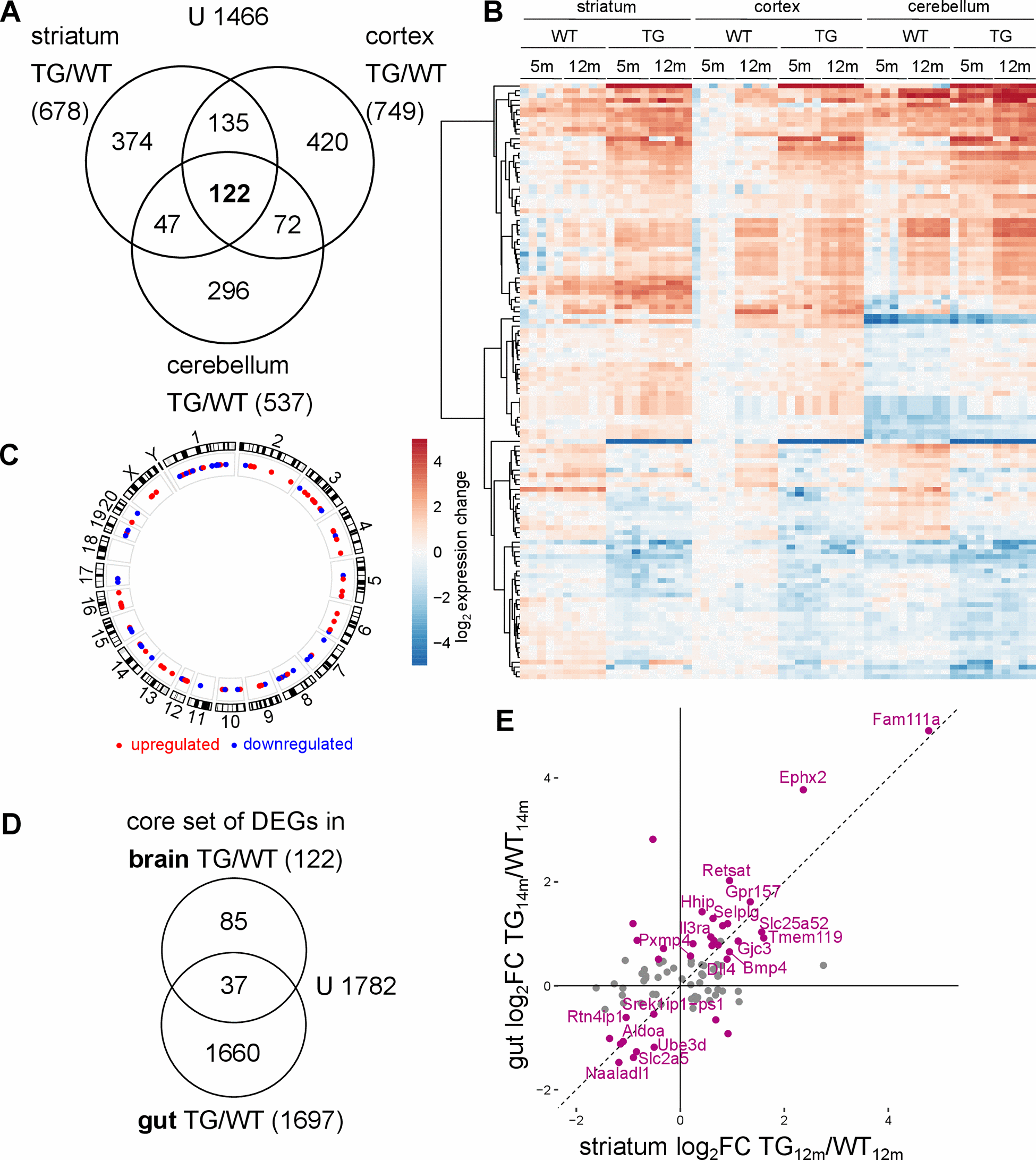
Figure 5. Common transcriptomic changes in SNCA overexpressing rats across brain regions and tissues. (A) Venn diagram comparing DEGs identified along the genotype axis in 5- and 12-month-old WT and TG rats between the striatum, the cortex and the cerebellum. (B) Heatmap of striatal, cortical and cerebellar expression profiles of 122 overlapping genes (shown in A) as log2 expression change relative to striatal WT5m per experimental group. (C) Circos plot of the spatial distribution of 122 common DEGs found in TG animals across all examined brain regions. Genes are color coded based on their up- or downregulation in at least two brain regions. (D) Venn diagram comparing 122 DEGs identified as core set of DEGs in three examined brain regions in TG animals and 1697 DEGs identified in the gut of the same rat model [32]. (E) Scatter plot of 122 cross-regional DEGs in TG animals in striatum and gut with 37 overlapping DEGs between brain regions and gut highlighted in purple. DEGs with the same regulation in brain and gut are labelled.