Research Paper Volume 17, Issue 11 pp 2688—2716

SAMP-Score: a morphology-based machine learning classification method for screening pro-senescence compounds in p16 positive cancer cells

class="figure-viewer-img"

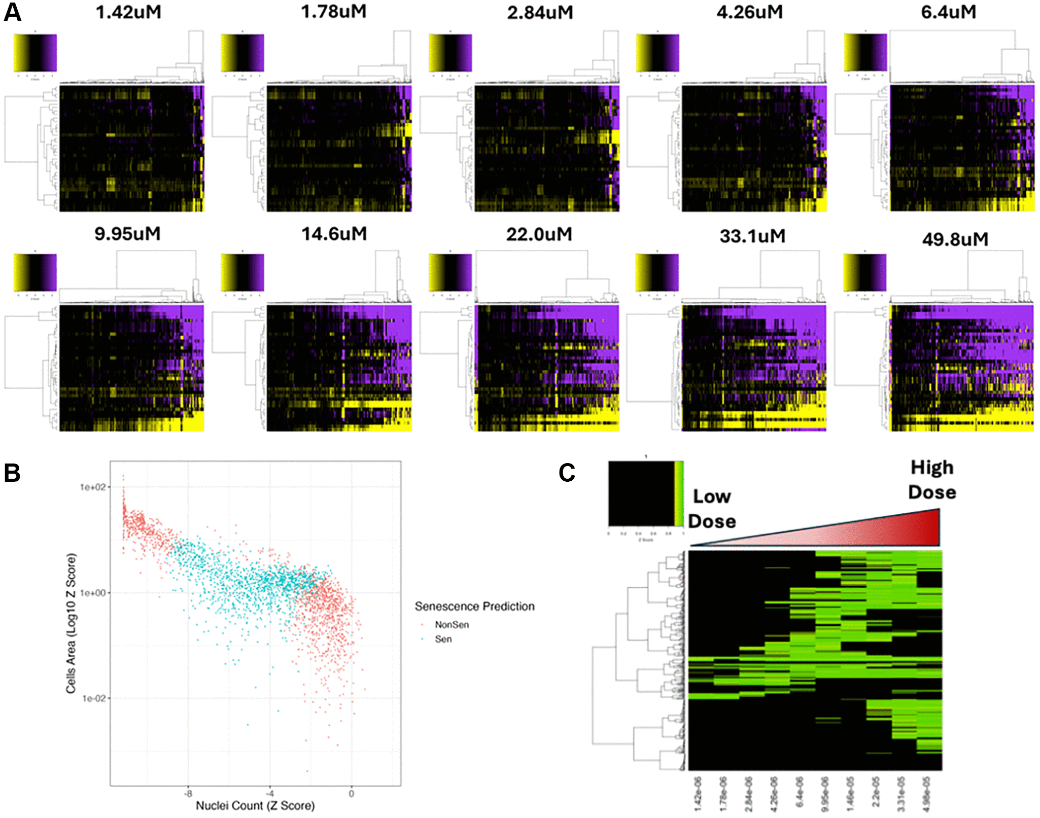
Figure 5. Dose response compound screen. (A) Heatmap representing high content analysis feature (HCA; y-axis) profiles of a dose response compound screen (Compounds; x-axis) performed in MB-468 cells. In all heatmaps, purple indicates positive modulation and yellow negative modulation of greater than 1.96 Z-scores from DMSO vehicle control. Black indicates no change. (B) Scatter plot showing Z-scores of nuclear count and cell area (log10) for all compound treatments. Points are coloured Non-Senescent (red) or Senescent (blue) according to SAMP-Score classification. (C) Heatmap showing SAMP-Score prediction co-efficient for all compounds (y-axis) and doses (x-axis). Black indicates score of <0.9 which is scored as non-senescence.