Research Paper Volume 17, Issue 11 pp 2717—2743

Methylglyoxal-induced glycation stress promotes aortic stiffening: putative mechanistic roles of oxidative stress and cellular senescence

class="figure-viewer-img"

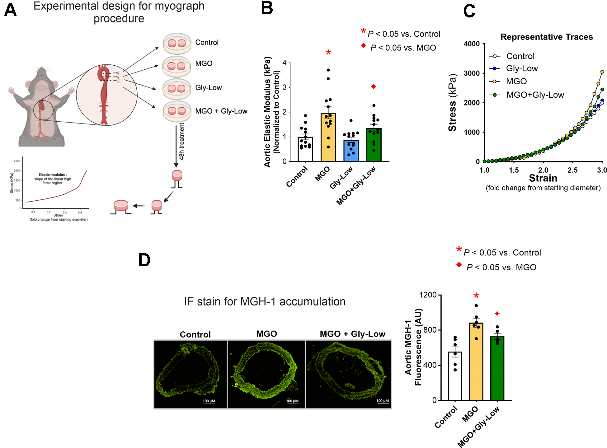
Figure 2. Ex-vivo incubation with MGO increases arterial stiffness which is mitigated by Gly-Low coincubation as measured by aortic elastic modulus. (A) Experimental design for the myograph procedure. (B) Aortic elastic modulus for young (6-month) intervention-naïve male mouse aortic rings following exposure to standard media (control), MGO, Gly-Low, and MGO+Gly-Low (n=13/group). (C) Representative curves for wire myography experiment. (D) Representative immunofluorescence staining for methylglyoxal-derived hydroimidazolone-1 (MGH-1) accumulation in aortic rings exposed to standard media (control), MGO, and MGO+Gly-Low (n=5–6/group). Panels (B) and (D) were analyzed using paired t-tests, as different media conditions were tested on aortas obtained from the same mouse. All values are in mean ± SEM, *p<0.05 vs. control; ♦p<0.05 vs. MGO alone.