Research Paper Volume 17, Issue 11 pp 2844—2858

REVIVE: a computational platform for systematically identifying rejuvenating chemical and genetic perturbations

class="figure-viewer-img"

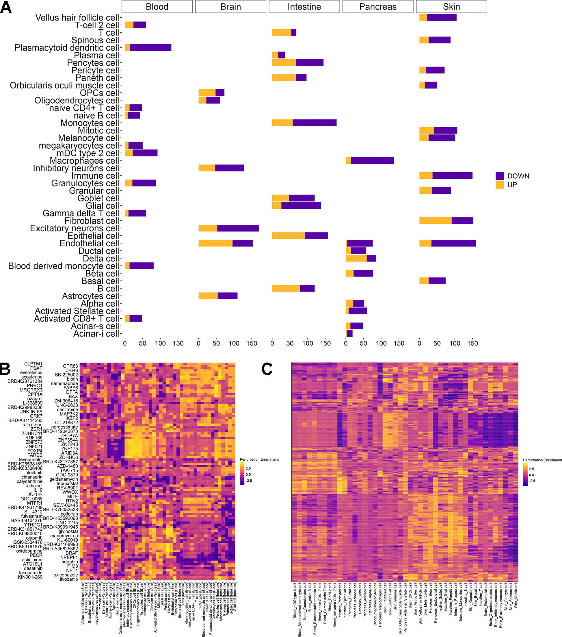
Figure 4. Repurposing perturbations to revert aging phenotypes. (A) Number of differentially expressed genes between young (0 – 19 years) and old (60 – 100 years) individuals per cell type in each tissue as obtained from AgeAnno. Genes that are upregulated during aging (yellow) are distinguished from those that are downregulated (purple). (B) Heatmap of the two interventions having the highest perturbation score in each cell type. Perturbation enrichment is shown across all cell types including those in which the perturbation does not have beneficial effects. Higher scores (yellow) indicate a perturbation to revert a higher fraction of age-related differentially expressed genes whereas negative scores (blue) indicate a reinforcement of the pro-aging changes. (C) Heatmap of perturbations scores for all candidates rejuvenating perturbations in 45 cell types from different tissues. Higher scores (yellow) indicate a perturbation to revert a higher fraction of age-related differentially expressed genes whereas negative scores (blue) indicate a reinforcement of the pro-aging changes.