Research Paper Volume 17, Issue 12 pp 2916—2949

A combination of differential expression and network connectivity analyses identifies a common set of RNA splicing and processing genes altered with age across human tissues

class="figure-viewer-img"

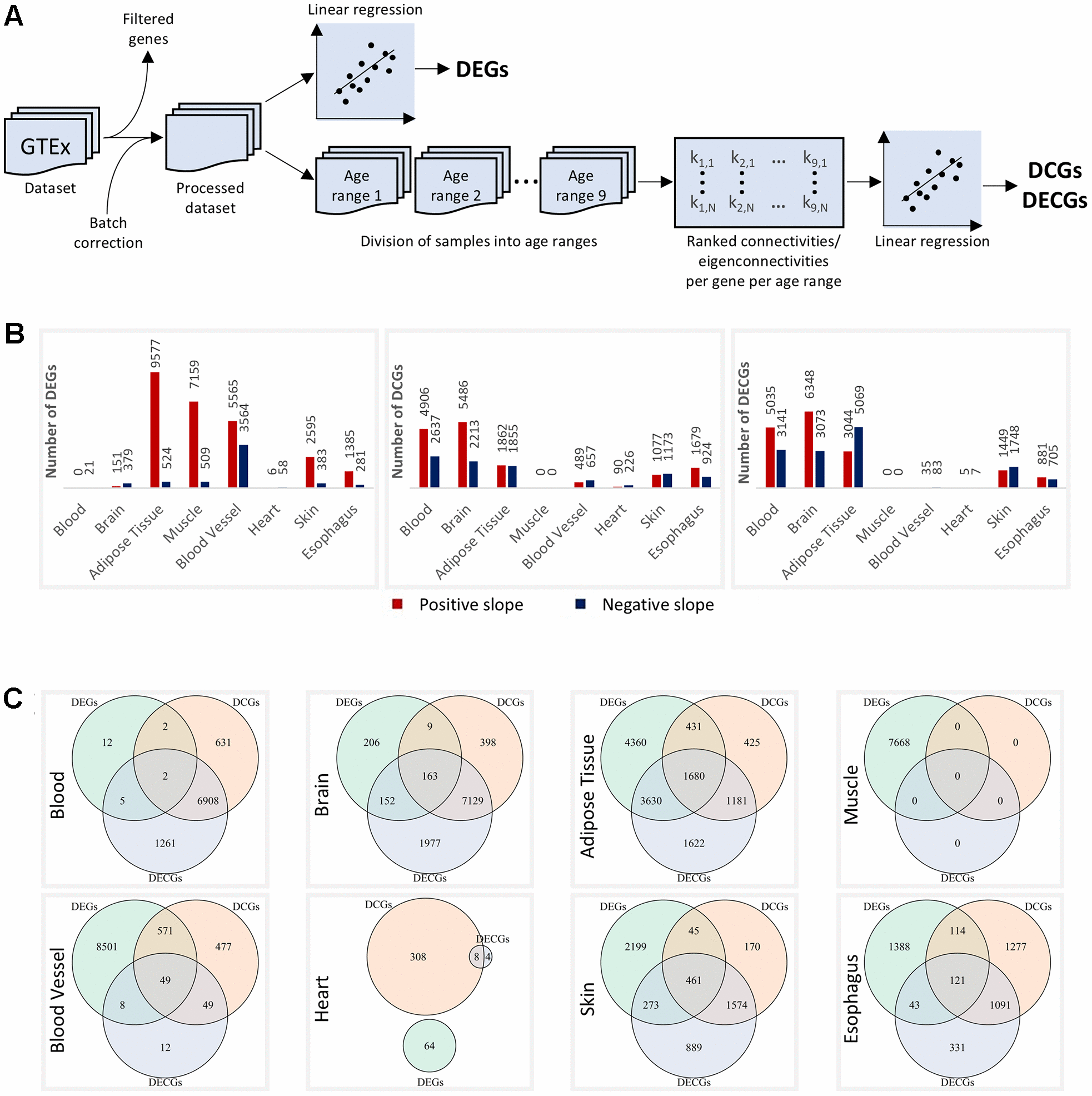
Figure 1. Altered genes per tissue. (A) Schematics of the differential expression and differential connectivity/eigenconnectivity analyses. (B) DEGs, DCGs, and DECGs per tissue. The red and blue bars represent genes with positive and negative slopes, respectively. All metrics considered FDR < 0.1. (C) Overlaps between DEGs, DCGs, and DECGs in each tissue.